25 ++ Y ¯^ ÈPZbg 101145
Product Distribution Wikipedia
"Y "¯^ È'PZbg
"Y "¯^ È'PZbg-


Kalman Filter Wikipedia


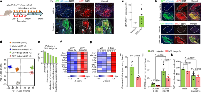
Thermal Stress Induces Glycolytic Beige Fat Formation Via A Myogenic State Nature


Schott Gaspar 1608 1678 Schola Steganographica In Classes Octo Distributa Quibus Praeter Alia Multa Ac Jucundissima


Char Function Power Apps Microsoft Docs


Djphobos Home Facebook


A Trusted Node Free Eight User Metropolitan Quantum Communication Network Science Advances


Scriptsource Entry Ipa Symbol Equivalents


Early Transmission Dynamics In Wuhan China Of Novel Coronavirus Infected Pneumonia Nejm


Z Wiktionary


Kalman Filter Wikipedia


Lorentz Force Wikipedia


G Wiktionary


Functional Assessment Of Cell Entry And Receptor Usage For Sars Cov 2 And Other Lineage B Betacoronaviruses Nature Microbiology


The Electric Potential At A Point X Y Z Is Given By V X Y Xz 4 What Will Be The Electric Field At That Point Quora


Saurabh Joshi Supriyo Gupta Supriyo666 Warns Of A Coming Artificial Intelligence Apartheid Akin To The Nuclear Missile And Supercomputer Apartheid India Faced And Argues That India Should Get Ahead Of


Alphabet Abc Phonics Part 5 V W X Y Z Cocomelon Nursery Rhymes Kids Songs Youtube


Mit Haiti Initiative Inisyativ Mit Ayiti T Co Rkgbdn2ozg


Fancy Letters ꭿ น ꭿ ℊ ℬ Copy And Paste Unicode Character Table


Genetic Mechanisms Of Critical Illness In Covid 19 Nature


Modelling The Covid 19 Epidemic And Implementation Of Population Wide Interventions In Italy Nature Medicine


Latin Alphabet Wikipedia


Y Wiktionary


Solution Manual Vector Mechanics For Engineers Statics And Dynamics


Physical Activity Exercise And Diabetes A Position Statement Of The American Diabetes Association Diabetes Care


F X Y Z


How To Optimise Machine Learning For Better Fraud Prevention Imrg


I7770base Point Of Sale Base Station User Manual Xls Ingenico


Islamic Book In Pashto Book 30 Calameo


Adobe Fonts User Guide


Solution Manual Vector Mechanics For Engineers Statics And Dynamics


Product Distribution Wikipedia


Culture Morphology A N Ophiognomonia Balsamiferae Ex Type Cbs Download Scientific Diagram


Esc Guidance For The Diagnosis And Management Of Cv Disease During The Covid 19 Pandemic


Amazon Com Sony s Ii Ilce7sm2 B 12 2 Mp E Mount Camera With Full Frame Sensor Black Camera Photo


E Wiktionary


15 8 Triple Integrals In Spherical Coordinates Mathematics Libretexts


Quantum Computational Advantage Using Photons Science


15 8 Triple Integrals In Spherical Coordinates Mathematics Libretexts


Esc Guidance For The Diagnosis And Management Of Cv Disease During The Covid 19 Pandemic


Diabetes And Hypertension A Position Statement By The American Diabetes Association Diabetes Care


The Electric Potential At A Point X Y Z Is Given By V X Y Xz 4 What Will Be The Electric Field At That Point Quora


Safety Tolerability And Immunogenicity Of A Recombinant Adenovirus Type 5 Vectored Covid 19 Vaccine A Dose Escalation Open Label Non Randomised First In Human Trial The Lancet


Treatment With Hydroxychloroquine Azithromycin And Combination In Patients Hospitalized With Covid 19 International Journal Of Infectious Diseases


Triple Integrals In Cylindrical And Spherical Coordinates


Safety Tolerability And Immunogenicity Of A Recombinant Adenovirus Type 5 Vectored Covid 19 Vaccine A Dose Escalation Open Label Non Randomised First In Human Trial The Lancet


Millennials Wikipedia


6 3 The Sample Proportion Statistics Libretexts


Genomewide Association Study Of Severe Covid 19 With Respiratory Failure Nejm


The Electric Potential At A Point X Y Z Is Given By V X Y Xz 4 What Will Be The Electric Field At That Point Quora


P 1


Abc Song The Letter Z I Ll Be With Z By Storybots Netflix Jr Youtube


Y Z U B N E G F 낤 G Soft Dolls Coloring Books Art For Kids


Pou Sa Ki Ka Mande Mwen Pwononse Tout Kweyol Sent Lisi Facebook


Scriptsource Entry Phonetic Symbol Guide


Power Set Wikipedia


Product Distribution Wikipedia


Osmr Controls Glioma Stem Cell Respiration And Confers Resistance Of Glioblastoma To Ionizing Radiation Nature Communications


15 8 Triple Integrals In Spherical Coordinates Mathematics Libretexts


Pdf A New Approach To Covert Communication Via Pdf Files Semantic Scholar


Cumulative Distribution Function Wikipedia


Log Normal Distribution Wikipedia


Probability Density Function Wikipedia


Product Distribution Wikipedia


Population Level Eccentricity Distributions Of Imaged Exoplanets And Brown Dwarf Companions Dynamical Evidence For Distinct Formation Channels Iopscience


Power Set Wikipedia


Example 23 If A B C D P Are Different Real Numbers


Product Distribution Wikipedia


15 8 Triple Integrals In Spherical Coordinates Mathematics Libretexts


A New Approach To Covert Communication Via Pdf Files Sciencedirect


Word Achivos En Caja


6 3 The Sample Proportion Statistics Libretexts


Suppose That The Electric Field Part Of An Electromagnetic Wave In Vacuum Is E 3 1 N C Cos 1 8 Rad M Y 5 4 10 6 Rad S T I A What Is The


Esc Guidance For The Diagnosis And Management Of Cv Disease During The Covid 19 Pandemic


A Pneumonia Outbreak Associated With A New Coronavirus Of Probable Bat Origin Nature


Probability Density Function Wikipedia


Maxwell


Position Geometry Wikipedia


List Of Unicode Characters Wikipedia


15 8 Triple Integrals In Spherical Coordinates Mathematics Libretexts


Genetic Mechanisms Of Critical Illness In Covid 19 Nature


Solution Manual Vector Mechanics For Engineers Statics And Dynamics


Bioinspired Bio Voltage Memristors Nature Communications


随机过程课程笔记 中文版 陈典发 下载 在线阅读 爱问共享资料


I7770base Point Of Sale Base Station User Manual Xls Ingenico


Clinical Course And Risk Factors For Mortality Of Adult Inpatients With Covid 19 In Wuhan China A Retrospective Cohort Study The Lancet


Log Normal Distribution Wikipedia


Bioinspired Bio Voltage Memristors Nature Communications


コメント
コメントを投稿